Listaller - Linux Software Manager (beta)

Vorstellungen von Programmen, welche mit Lazarus erstellt wurden.
Targion
Beiträge: 688
Registriert: Mi 3. Okt 2007, 21:00
OS, Lazarus, FPC: Linux (L 0.9.29 FPC 2.4.2)
CPU-Target: x86_64

Beitrag von Targion »

pluto hat geschrieben:Ich weiß das es Egel ist was man nutzt darum bin ich ja auch nicht umgestiegen. ich bin ja aus anderen gründen zu KDE gewselt.
Jetzt verstehe ich nicht mehr... KDE ist nur eine Desktopumgebung für Linux-Systeme, Ubuntu hat dafür eine extra-KDE-version entwickelt (Kubuntu). KDE hat mit der Distribution nichts zu tun. Wenn du Debian nutzt, nutzt du auch automatisch APT, Ubuntu ist ja genau genommen selbst nur eine Extra-Debian Version.
Äh... Was ist Egel?
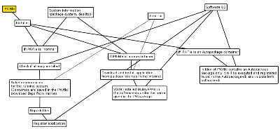
Ich habe noch eine Mindmap aus der Planungsphase gefunden (naja, kurz danach, die Mindmap sollte eigentlich anderen zeigen, wie ein IPK-Paket verarbeitet wird). Vielleicht hilft's ja jemandem, der dieses Netz lesen kann. (Und mein schlechtes Englisch versteht)
Dateianhänge
Verarbeitung einer IPK-Datei
Verarbeitung einer IPK-Datei

pluto
Lazarusforum e. V.
Beiträge: 7199
Registriert: So 19. Nov 2006, 12:06
OS, Lazarus, FPC: Linux Mint 19.3
CPU-Target: AMD
Wohnort: Oldenburg(Oldenburg)

Beitrag von pluto »

Mit egal ist was man nutzt. Das Spielt ja keine rolle und ich lüge nicht einer der Haupt gründe war das bei Ubuntu so wenige eingestellt werden konnte. Bei KDE kann man viel mehr einstellen.
MFG
Michael Springwald

Targion
Beiträge: 688
Registriert: Mi 3. Okt 2007, 21:00
OS, Lazarus, FPC: Linux (L 0.9.29 FPC 2.4.2)
CPU-Target: x86_64

Beitrag von Targion »

Dann hättest du unter Ubuntu nur folgendes ausführen müssen:

Code: Alles auswählen

sudo apt-get install kubuntu-desktop; sudo apt-get remove ubuntu-desktop; sudo apt-get autoremove
=> Und schon hättest du eine KDE-Oberfläche mit allen Programmen gehabt.
Aber dieser Thread soll ja eigentlich nicht die Vorzüge und Probleme von Linux-Distributionen behandeln.

pluto
Lazarusforum e. V.
Beiträge: 7199
Registriert: So 19. Nov 2006, 12:06
OS, Lazarus, FPC: Linux Mint 19.3
CPU-Target: AMD
Wohnort: Oldenburg(Oldenburg)

Beitrag von pluto »

Nein du hattest mich nicht verstanden. Ich wollte bestimmte Programme löschen. Die ich immer noch drauf habe weil ich sie nicht ohne weiteres löschen kann.

Aber lassen wir das.
MFG
Michael Springwald

Targion
Beiträge: 688
Registriert: Mi 3. Okt 2007, 21:00
OS, Lazarus, FPC: Linux (L 0.9.29 FPC 2.4.2)
CPU-Target: x86_64

Beitrag von Targion »

So, die Arbeiten am Listaller laufen sehr gut, nicht zuletzt wegen der zahlreichen Verbesserungen an der Lazarus SVN-Version und diesem Forum hier! Ich hoffe, dass ich eine erste geeignete pre-alpha noch diese oder spätestens nächste Woche veröffentlichen kann.

OT:
@pluto: Nenne mal die Namen der Pakete, die du nicht brauchst. Dank des Listaller-Projektes kenne ich mich inzwischen mit Dpkg und RPM hervorragend aus, vielleicht kann ich helfen. (Oder schreibe einfach eine PN, damit das hier wirklich bei einem Thema bleibt)

pluto
Lazarusforum e. V.
Beiträge: 7199
Registriert: So 19. Nov 2006, 12:06
OS, Lazarus, FPC: Linux Mint 19.3
CPU-Target: AMD
Wohnort: Oldenburg(Oldenburg)

Beitrag von pluto »

Danke für dein Angebot. Ich werde bei erster Gelegenheit eine Liste schreiben. Es sind recht viele.
bestimmt so ca. 50-100 Packte/Programme sind das die ich eigentlich nicht brauche.
Ich liste erstmal nur ein Paar auf die mir ein Dorn im Auge sind:
(Ich nenne dir mal die Ausführbaren Programme)
- Cervisia
- kmdr-editor
- kdvi
- kfaxview
- KPovModeler
- kooka
- xsane
Ich kann dir noch mehr auflisten, darunter sind z.b. Programme für das Ein Scanen von Bildern, oder das faxen von Dateien, aber ich habe kein Fax Gerät noch habe ich ein Scaner.
Aber wenn ich ein Programm davon löschen möchte, meint er immer das ganze KDE mit zu löschen.
Aber evlt. gibt es ja eine einfacher Möglichkeit diese Programme/packte zu löschen ohne gleich KDE mit zu löschen.

Ich könnte natürlich auch die Packt Abhänigkeiten ändern, aber das bei allen Packten die ich löschen möchte ?
MFG
Michael Springwald

creed steiger
Beiträge: 958
Registriert: Mo 11. Sep 2006, 22:56

Beitrag von creed steiger »

Das liegt daran das du ein Meta Package installiert hast und da halt alles mit dran hängt.

Über Sinn und Unsinn einer solchen Methode mag man streiten aber hier wird dir sicher
kompetent geholfen:

http://www.ubuntuforum.de/" onclick="window.open(this.href);return false;

pluto
Lazarusforum e. V.
Beiträge: 7199
Registriert: So 19. Nov 2006, 12:06
OS, Lazarus, FPC: Linux Mint 19.3
CPU-Target: AMD
Wohnort: Oldenburg(Oldenburg)

Beitrag von pluto »

Ja da bin ich auch schon Mitglied, dann habe ich wohl ein "Meta Package" Installiert, das währe eine für mich logische Erklärung für das "seltsame" Verhalten, damit können wir das Thema ja auch abschließen oder ?
und uns mit dem eigentlichen Thema von diesem Thread befassen.
MFG
Michael Springwald

Targion
Beiträge: 688
Registriert: Mi 3. Okt 2007, 21:00
OS, Lazarus, FPC: Linux (L 0.9.29 FPC 2.4.2)
CPU-Target: x86_64

Beitrag von Targion »

Ich bin's wieder!
Heute habe ich mich doch dazu entschlossen, einen kompilierten Snapshot des Listallers online zu stellen, einfach, um den Grundgedanken des Projektes zu zeigen.
Der Snapshot wurde unter
- Ubuntu 7.10-8.04
- openSuSE 10.3-11

schnellgetestet.
Wer will, kann die Snapshots ja mal ausprobieren.
Den Download gibt's bei Sourceforge auf dieser Seite.
Damit auch was zum installieren da ist, habe ich meine "Testsammlung" mal online gestellt. Wenn in irgendeiner Lizenz steht, dass man die Programme nicht so weiter verteilen darf, werde ich die Downloads natürlich umgehend entfernen. Zur IPK-Download-Seite geht es hier.
Wichtig: Dies ist ein Snapshot des aktuellen Entwicklungssstandes, also noch voller Fehler. Wer einen wirklich großen findet, kann den auch im Bugtracker eintragen oder hier melden.
Im nächsten Snapshot wird die komplette Verwaltung des Listallers und fast alle Config-dateien auf XML basieren. Erst dann werde ich vielleicht auch den Listaller Builder wieder in Angriff nehmen.
Viel Spaß beim Testen dieses Snapshots!
P.S: Achtung! Das RPM-Paket löst die Abhängigkeiten nicht automatisch auf, der Updater des Listallers funktioniert auch noch nicht richtig. Proxy-Nutzer werden mit dem Listaller noch Probleme haben und KDE-Nutzer eventuell auch.

Targion
Beiträge: 688
Registriert: Mi 3. Okt 2007, 21:00
OS, Lazarus, FPC: Linux (L 0.9.29 FPC 2.4.2)
CPU-Target: x86_64

Beitrag von Targion »

Die Umwandlung des IPK-INI Formates in IPK-XML ist abgeschlossen, mit der aktuellen Version lassen sich so Pakete sehr viel einfacher installieren und der Installer läuft sehr viel stabiler. In Debian-basierenden Distributionen wird nun GDebi in Kombination mit apt als Backed verwendet, um Abhängigkeiten aufzulösen, unter SuSE versuche ich gerade, YaST2 für den Listaller nutzbar zu machen (oder eher umgekehrt :wink: ). Es wird wohl innerhalb der nächsten 2 Wochen schon Snapshot 0.1.16 geben, der dann auch schon benutzbar sein wird. Der PackageBuilder wird dann aber ebensowenig nutzbar sein, wie das Kommandozeilen-Programm "lipa".
Wen das Thema interessiert, der sollte sich mal PackageKit ansehen. Das ist eine geniale Idee, um die Paketverwaltung einfacher zu machen. Die Idee hinter PackageKit ist der vom Listaller sehr ähnlich.

P.S: Selbst wer den Listaller nicht nutzt - der SoftwareManager bietet auch für fremde Paketinstallations-lösungen Informationen und eine Deinstallation an. So kann man z.B. GoogleEarth mit dem Listaller problemlos entfernen.

[edit]Ich entwickle doch den Builder/Editor gleich mit, dann passt später alles reibungslos zusammen. Der Editor wird am Ende ähnlich wie der von Inno-Setup (wer den kennt) aussehen, inklusive Wizard für neue Projekte[/edit]

Targion
Beiträge: 688
Registriert: Mi 3. Okt 2007, 21:00
OS, Lazarus, FPC: Linux (L 0.9.29 FPC 2.4.2)
CPU-Target: x86_64

Beitrag von Targion »

Ich erstelle im Moment einen schönen Editor im InnoSetup-Stil. Die Listaller-Anwendungen sind eigentlich fertig, mit Außnahme einiger Änderungen, die ich vielleicht noch einfügen werde. Wenn ihr wollt, könnt ihr die neue Version schon testen, alle Bugs die dann noch gefunden werden, werde ich beheben. Unter Listaller:Factory gibt es immer sehr aktuelle Builds. Die enthaltenen IPK-Dateien sind alle vom neuen IpkX-Typ, eine RPM-Version des Listallers wird dort auch bald zu finden sein.
Ich erstelle jetzt den Builder und dann ein Tutorial, wie man Installationen erstellt. Und dann sind auch die (aus meiner Sicht) enormen Vorteile dieses Systems ausprobierbar.

pluto
Lazarusforum e. V.
Beiträge: 7199
Registriert: So 19. Nov 2006, 12:06
OS, Lazarus, FPC: Linux Mint 19.3
CPU-Target: AMD
Wohnort: Oldenburg(Oldenburg)

Beitrag von pluto »

Es ist schon Interessant was du da machst. Aber ich finde Projekte besser die nicht Installiert werden müssen.

Wie oft muss ich das kleinstes Spiel Installieren um es nur zu testen.
Es sollte evlt. noch die Möglichkeit geben(evlt. gibt es die schon) außer die Packte zu erstellen auch gleich von den Dateien eine Zip Datei zu erstellen. Weil dann währe es meiner Meinung nach praktischer !

Weil dann kann der User wählen ob das Programm Installiert werden soll oder nur getestet !
MFG
Michael Springwald

Targion
Beiträge: 688
Registriert: Mi 3. Okt 2007, 21:00
OS, Lazarus, FPC: Linux (L 0.9.29 FPC 2.4.2)
CPU-Target: x86_64

Beitrag von Targion »

Unter Linux gibt es da das Problem, dass die Anwendungen unterschiedliche Abhängigkeiten haben, ohne die sie nicht alufen. (Unter Windows: DLL-Dateien).
Diese kann der Programmierer den Anwendungen zufügen, dann laufen diese auch direkt. Der Listaller 1.0 soll die Möglichkeit bieten, solche Bundles zu erzeugen. Auch soll man mit Listaller 1.0 in einem Rutsch DEB und RPM Dateien erstellen können. Das ist aber alles noch Zukunftsmusik, da ich mit dem Listaller nicht gerade schnell vorankomme.
Ein anderes Konzept, was der für Listaller 0.1.18a geplante SoftwareLoader unterstützen soll ist Klik.
Dabei wird - wie bei Listaller installationen - aus einem "Rezept", dass der Entwickler zu Verfügung stellt und einer Menge Abhängigkeiten ein Virtuelles dateisystem generiert. Solche Anwendungen starten langsamer, müssen dafür aber nicht installiert werde und laufen unter jeder Distribution.
Zur Klik-Website

Targion
Beiträge: 688
Registriert: Mi 3. Okt 2007, 21:00
OS, Lazarus, FPC: Linux (L 0.9.29 FPC 2.4.2)
CPU-Target: x86_64

Beitrag von Targion »

Fertig! Version 0.1.16pa ist fertig, ebenso der neue Assistent zum erstellen von neuen Paketen. Dokumentation wird zur Zeit geschrieben. Bevor die neue Version jedoch veröffentlicht wird, wird sie jedoch noch auf diversen Distributionen getestet, dann werden die Pakete erstellt.
Wie dringend eine solche Lösung wie der Listaller gesucht wird zeigt alleine eine suche in Ubuntu's Brainstorm:
----------
http://brainstorm.ubuntu.com/idea/8604/" onclick="window.open(this.href);return false;
http://brainstorm.ubuntu.com/idea/9165/" onclick="window.open(this.href);return false;
http://brainstorm.ubuntu.com/idea/2045/" onclick="window.open(this.href);return false;
http://brainstorm.ubuntu.com/idea/3398/" onclick="window.open(this.href);return false;
http://brainstorm.ubuntu.com/idea/9102/" onclick="window.open(this.href);return false;
http://brainstorm.ubuntu.com/idea/10051/" onclick="window.open(this.href);return false;
----------
Die Dokumentation sowie diverse Pakete werden in kurzer Zeit (>1 Woche) auf der Projektseite zu finden sein. Fertige Pakete werden bei Sourceforge veröffentlicht, Bugs und Übersetzungen können durch Launchpad übermittelt werden. Ebenso ist dort die Beantwortung von Fragen möglich.
Zuletzt geändert von Targion am So 29. Jun 2008, 21:10, insgesamt 1-mal geändert.

monta
Lazarusforum e. V.
Beiträge: 2809
Registriert: Sa 9. Sep 2006, 18:05
OS, Lazarus, FPC: Linux (L trunk FPC trunk)
CPU-Target: 64Bit
Wohnort: Dresden
Kontaktdaten:

Beitrag von monta »

Ist zwar nicht so wichtig, aber warum legst du launchpad und sourceforge nicht zusammen, das man gleich alles bei sourceforge hat, und sich nicht auf drei Webseiten informieren muss?
Johannes

Antworten