Verbesserung Dokumentation/Wiki (WAS: Make...)

Für Dinge zum Forum, Kritik, Verbesserungsvorschläge, Umfragen und ähnliches.
Antworten
Benutzeravatar
af0815
Lazarusforum e. V.
Beiträge: 7023
Registriert: So 7. Jan 2007, 10:20
OS, Lazarus, FPC: FPC fixes Lazarus fixes per fpcupdeluxe (win,linux,raspi)
CPU-Target: 32Bit (64Bit)
Wohnort: Burgenland
Kontaktdaten:

Re: Verbesserung Dokumentation/Wiki (WAS: Make...)

Beitrag von af0815 »

Nimral hat geschrieben: Mi 1. Dez 2021, 12:02Bisher versuche ich parallel, vier Links zu Librarries auszuwerten (fcl-net, fpweb, lNet, Sockets). fcl-net und Sockets sind offenbar tot, lNet bewegt sich nicht mehr seit 2011, fpweb löst ein anderes Problem.

Thema: Socket-Programmierung plattformübergreifend Win/Max/Linux. In der Doku (https://wiki.freepascal.org/fcl-net + Verweise dahin) findet sich eine Library fcl-net, die eine Unit fpAsync zur Verfügung stellen soll. Die Unit existiert bei mir weder unter Linux noch unter Windows. Es fliegt aber noch ein Haufen gut aussehender Sample-Code durchs Netz, der aber nicht compiliert. Folgt man diesem Hinweis https://forum.lazarus.freepascal.org/in ... ic=30974.0 wurde fcl-net möglicherweise irgendwann um 2010 herum aufgegeben, wobei die Wiki Doku noch Änderungen bis ca. 2015 listet.
Wenn - dann nur Fpc und Lazarus.

Es wird immer wieder Bereiche geben die für eine Plattform spezifisch sind. Wenn es klar ist, so kann man auch damit leben. Und mache Bereiche sind wirklich so stabil, das da jahrelang keiner rumschraubt.

Ich wollte mal den Downloader für die Wiki flott bekommen, für mich wäre der gedankliche Benefiz gewesen:
*) Änderungen mit standard Tools zu verfolgen (Auch was sich in anderen Sprachen geändert hat)
*) maschinelle Teilkübersetzungen zu machen, und wenn es C&P ist.
*) die Wiki in 'Buchform' zu konvertieren -> ev. fpdoc Format und dann als chm wiederum Lazarus zur Verfügung stellen offline.

Wiki: Die damals bereits vorhanden Tools für die Verwaltung der Mehrsprachigkeit ist auch daran gescheitert:
*) Wiki hatte damals nicht den nötigen Stand -> Update war nicht angedacht
*) Wozu, die was es brauchen können englisch

fpdoc -> Kann nur eine Sprache -> englisch PUNKT (War damals so der Kommentar an den ich mich erinnern kann)

-- Ist jetzt nur mal so ein Gedächnisprotokoll, von einen der mit Turbo Pascal 3.0 unter CP/M begonnen hat --
Blöd kann man ruhig sein, nur zu Helfen muss man sich wissen (oder nachsehen in LazInfos/LazSnippets).

Benutzeravatar
kupferstecher
Beiträge: 436
Registriert: Do 17. Nov 2016, 11:52

Re: Verbesserung Dokumentation/Wiki (WAS: Make...)

Beitrag von kupferstecher »

charlytango hat geschrieben: Mi 1. Dez 2021, 10:40 Andererseits haben sie sich (wie wir gerade) in klein-klein-Diskussionen verloren ohne einen Masterplan zu haben.

Mein Vorschlag:
  • Grob das Ziel definieren und wie es in etwa umgesetzt werden soll. Maximal 5 Sätze.
  • Jemand finden der die Koordination macht.
  • Und mit diesem in einem nächsten Schritt etwaige Themen und Details ausmachen.
sonst drehen wir uns nur im Kreis mit gleichem Ergebnis wie 2010.
Ich finde es wichtig, dass die Beteiligten sich mit der Vorgehensweise identifizieren können. Sonst scheitert es nachher an Mitstreitern. Eine hirarchische Vorgehensweise 1 Kapo, n Indianer wie in Unternehmen funktioniert hier nicht.

Dass Einsteigertutorials sinnvoll sind, daran denke ich gibt es keinen Zweifel. (Wenn das jemand anders sieht, bitte sagen). Von der Infrastruktur her würde wohl eine statische Seite ins Forum eingebunden reichen. Für weiterführende Artikel wäre ein Wikisystem sinnvoll. Das aufzubauen/ins Forum zu integrieren wäre eine eigene Baustelle. Bei den fortgeschrittenen Artikeln kann dann jeder Autor selbst entscheiden, was er schreiben möchte bzw. er stimmt sich mit direkten Mitstreitern ab. Wie schon geschrieben, halte ich Übersichtsartikel für sinnvoll, die dann auf ertern bestehende und für gut befundene englische Doku verlinken. Einfach weil wir nicht ne komplette Dokumentation schreiben können, irgend welche Kompromisse wird es brauchen.

Deswegen nochmal mein Vorschlag zur Vorgehensweise:
- Wikisystem im Forum integrieren, Sprache komplett deutsch
- Grundlagentutorials als Basis
- Weiterführende Artikel was sich eben ergibt mit hoffentlich langfristigem Wachstum

Oder möchte man gar kein Wikisystem, sondern reine Read-Only-Artikel?

Benutzeravatar
af0815
Lazarusforum e. V.
Beiträge: 7023
Registriert: So 7. Jan 2007, 10:20
OS, Lazarus, FPC: FPC fixes Lazarus fixes per fpcupdeluxe (win,linux,raspi)
CPU-Target: 32Bit (64Bit)
Wohnort: Burgenland
Kontaktdaten:

Re: Verbesserung Dokumentation/Wiki (WAS: Make...)

Beitrag von af0815 »

kupferstecher hat geschrieben: Mi 1. Dez 2021, 13:13 Oder möchte man gar kein Wikisystem, sondern reine Read-Only-Artikel?
Ich würde sagen, kein extra System, sondern das offizielle Wiki verwenden. Man kann ja mal das mit einem Thema machen, auf eigenen Seiten, und dann die Zampanos fragen. Oder Konzept und vorher fragen.
Blöd kann man ruhig sein, nur zu Helfen muss man sich wissen (oder nachsehen in LazInfos/LazSnippets).

Nimral
Beiträge: 390
Registriert: Mi 10. Jun 2015, 11:33

Re: Verbesserung Dokumentation/Wiki (WAS: Make...)

Beitrag von Nimral »

Daumen hoch. Nicht noch eine Parallelwelt, erschwert die Suche und zersplittert die ohnehin knappen vorhandenen Kräfte weiter. Die alten Artikel bleiben dann unverändert bestehen und verbreiten weiterhin Unsinn, sie werden bis auf Weiteres auch die vorderen Plätze im Google Ranking stehlen.

Ich habs gerade versucht, es scheint, ich kann mit meinem normalen Account bestehende Wiki Artikel ändern --> was will ich mehr? Ich hab allerdings noch nicht versucht, ob ich auch neue Seiten einfügen könnte.

Das wäre dann vielleicht eine Rolle, die der noch zu findende "Kapo" innehaben könnte. Ohne ein bisschen Kapo funktioneren auch gutwillige Teams meiner Meinung nach nicht auf Dauer, zu seinen Aufgaben würden meiner Meinung nach sowohl das Führen einer priorisierten ToDo Liste zählen, wo sich interessierte Autoren Themen runterpicken, als auch das Einführen von neuen Autoren, sonst schmeißen viele bei den Einstiegshürden hin oder produzieren nach eigenem Gutdünken Content der nicht zum Rest passt.

Er wäre auch meiner Meinung nach idealer Weise ein "alter Hase" in Lazarus/FPC der einen gewissen Überblick hat, was es derzeit im Wiki bereits wo gibt und der einen längerfristigen Plan verfolgt, wie das Wiki eine saubere Struktur behält. Er würde sozusagen der Herr über das Inhaltsverzeichnis und die Gliederung, könnte auch mal von sich aus Aufträge raushauen zum Zusammenlegen oder Aufteilen von Artikeln.

In einiger Zeit, wenn ich selber mehr Überblick über die verschiedenen Wiki Seiten gewonnen habe, nehme ich ihm diese Arbeit auch gerne ab.

pluto
Lazarusforum e. V.
Beiträge: 7193
Registriert: So 19. Nov 2006, 12:06
OS, Lazarus, FPC: Linux Mint 19.3
CPU-Target: AMD
Wohnort: Oldenburg(Oldenburg)

Re: Verbesserung Dokumentation/Wiki (WAS: Make...)

Beitrag von pluto »

Ich glaube wir verfehlen das Ziel was m.fuchs hatte.
Es ging nicht darum, dass Wiki zu verbessern und auf den neustenstand zu bringen, bestimmt eine gute Idee, aber es ging mehr darum,
eigene Themen zu erstellen und zwar als Blog bzw. Magazin.
MFG
Michael Springwald

Benutzeravatar
m.fuchs
Lazarusforum e. V.
Beiträge: 2861
Registriert: Fr 22. Sep 2006, 19:32
OS, Lazarus, FPC: Winux (Lazarus 2.0.10, FPC 3.2.0)
CPU-Target: x86, x64, arm
Wohnort: Berlin
Kontaktdaten:

Re: Verbesserung Dokumentation/Wiki (WAS: Make...)

Beitrag von m.fuchs »

pluto hat geschrieben: Mi 1. Dez 2021, 14:47 Ich glaube wir verfehlen das Ziel was m.fuchs hatte.
Es ging nicht darum, dass Wiki zu verbessern und auf den neustenstand zu bringen, bestimmt eine gute Idee, aber es ging mehr darum,
eigene Themen zu erstellen und zwar als Blog bzw. Magazin.
Ja und Nein. Du hast recht: alles was hier diskutiert wird ist nicht unbedingt meine Intention mit den beiden neuen Projekten gewesen.
Aber deswegen habe ich den Teil ja abgetrennt. Ein Überarbeitung und Erweiterung des Wikis bringt uns alle ja auch weiter.
0118999881999119725-3

Software, Bibliotheken, Vorträge und mehr: https://www.ypa-software.de

charlytango
Beiträge: 1209
Registriert: Sa 12. Sep 2015, 12:10
OS, Lazarus, FPC: Laz stable (2.2.6, 3.x)
CPU-Target: Win 32/64, Linux64
Wohnort: Wien

Re: Verbesserung Dokumentation/Wiki (WAS: Make...)

Beitrag von charlytango »

kupferstecher hat geschrieben: Mi 1. Dez 2021, 13:13
Ich finde es wichtig, dass die Beteiligten sich mit der Vorgehensweise identifizieren können. Sonst scheitert es nachher an Mitstreitern. Eine hirarchische Vorgehensweise 1 Kapo, n Indianer wie in Unternehmen funktioniert hier nicht.
Es ging nicht um irgend eine Hierarchie - Nur muß irgend jemand das wie auch immer geartete Projekt koordinieren. Meinetwegen auch 2 oder 3 Personen die unterschiedliche Ergebnisse zusammen führen.

Mit dem Ansatz "Wir haben zwar keine Ahnung was und wohin wir wollen, dafür sind wir schneller dort" kommt nie etwas dabei heraus.

Es ist schon hier zu sehen wie es läuft. Während noch kein Konsens darüber besteht was und wie nötig ist, es keinerlei Projektskizze gibt prescht der eine oder andere mit Dokus im Detail vor. Nix gegen das Engagement von Einzelnen, ist nur zu früh. (Der Weg übers Wiki steht ja immer offen)

Ich werde diesen Thread weiter verfolgen, aber so wie sich das gerade anfühlt läuft das in unterschiedliche Richtungen und hat das Potential wieder im Sande zu verlaufen.

Deswegen bin ich für den Moment raus. Viel Erfolg!

Benutzeravatar
m.fuchs
Lazarusforum e. V.
Beiträge: 2861
Registriert: Fr 22. Sep 2006, 19:32
OS, Lazarus, FPC: Winux (Lazarus 2.0.10, FPC 3.2.0)
CPU-Target: x86, x64, arm
Wohnort: Berlin
Kontaktdaten:

Re: Verbesserung Dokumentation/Wiki (WAS: Make...)

Beitrag von m.fuchs »

MODERATIONSHINWEIS: Der Diskussionsteil zum Umgang mit Packages wurde verschoben:

viewtopic.php?p=125121
0118999881999119725-3

Software, Bibliotheken, Vorträge und mehr: https://www.ypa-software.de

hum4n0id3
Beiträge: 352
Registriert: So 5. Mai 2019, 15:23

Re: Verbesserung Dokumentation/Wiki (WAS: Make...)

Beitrag von hum4n0id3 »

charlytango hat geschrieben: Mi 1. Dez 2021, 16:37
kupferstecher hat geschrieben: Mi 1. Dez 2021, 13:13
Ich finde es wichtig, dass die Beteiligten sich mit der Vorgehensweise identifizieren können. Sonst scheitert es nachher an Mitstreitern. Eine hirarchische Vorgehensweise 1 Kapo, n Indianer wie in Unternehmen funktioniert hier nicht.
Es ging nicht um irgend eine Hierarchie - Nur muß irgend jemand das wie auch immer geartete Projekt koordinieren. Meinetwegen auch 2 oder 3 Personen die unterschiedliche Ergebnisse zusammen führen.

Mit dem Ansatz "Wir haben zwar keine Ahnung was und wohin wir wollen, dafür sind wir schneller dort" kommt nie etwas dabei heraus.

Es ist schon hier zu sehen wie es läuft. Während noch kein Konsens darüber besteht was und wie nötig ist, es keinerlei Projektskizze gibt prescht der eine oder andere mit Dokus im Detail vor. Nix gegen das Engagement von Einzelnen, ist nur zu früh. (Der Weg übers Wiki steht ja immer offen)

Ich werde diesen Thread weiter verfolgen, aber so wie sich das gerade anfühlt läuft das in unterschiedliche Richtungen und hat das Potential wieder im Sande zu verlaufen.

Deswegen bin ich für den Moment raus. Viel Erfolg!
Ich sehe das ähnlich. Es ist jetzt noch zu früh irgendwas zu machen. Erstmal muss man sich auf die Form, Technik und Inhalte einigen und dann kann man sagen, was wer wo und wie jemand etwas machen kann. Ich würde auch gern mithelfen, bringe aber wenig Zeit mit. Mir wäre es auch lieber, wenn wir zuerst ein Konzept ausarbeiten würden.

Benutzeravatar
kupferstecher
Beiträge: 436
Registriert: Do 17. Nov 2016, 11:52

Re: Verbesserung Dokumentation/Wiki (WAS: Make...)

Beitrag von kupferstecher »

hum4n0id3 hat geschrieben: Mi 1. Dez 2021, 17:17
charlytango hat geschrieben: Mi 1. Dez 2021, 16:37 Es ist schon hier zu sehen wie es läuft. Während noch kein Konsens darüber besteht was und wie nötig ist, es keinerlei Projektskizze gibt prescht der eine oder andere mit Dokus im Detail vor. Nix gegen das Engagement von Einzelnen, ist nur zu früh. (Der Weg übers Wiki steht ja immer offen)
[...]
Ich sehe das ähnlich. Es ist jetzt noch zu früh irgendwas zu machen. Erstmal muss man sich auf die Form, Technik und Inhalte einigen und dann kann man sagen, was wer wo und wie jemand etwas machen kann.
Nicht dass es hier zum Missverständnis kommt: Was ich gesagt (geschrieben) habe war doch gerade, dass man sich über das Konzept im Klaren sein muss bevor man einen Kapo bestimmt und loslegt und das beinhaltet auch ins Detail zu gehen. Es nützt doch nichts, wenn man im Abstrakten von tollen Visionen redet, alle klatschen in die Hände, verlassen begeistert euphorisch den Tisch und das war dann schon der letzte Projektbeitrag. Es scheitert nämlich meistens am Konkreten und nicht am Abstrakten.

hum4n0id3
Beiträge: 352
Registriert: So 5. Mai 2019, 15:23

Re: Verbesserung Dokumentation/Wiki (WAS: Make...)

Beitrag von hum4n0id3 »

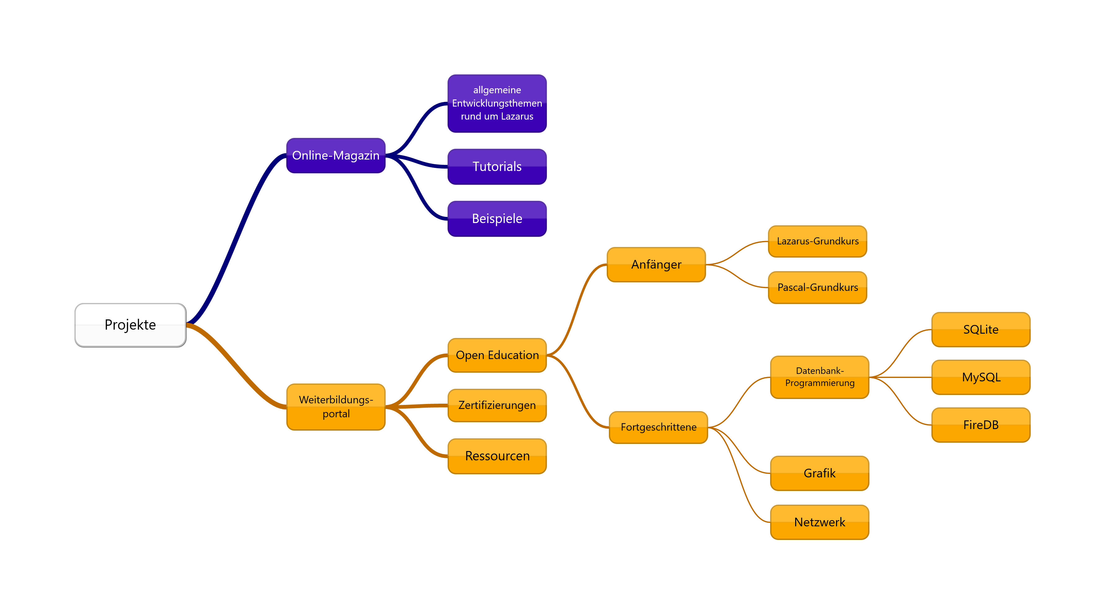
Lazarusforum-projekte.png
(202.34 KiB) Noch nie heruntergeladen
Also ... zusammen genommen mit dem anderem Thread, wo m.fuchs die Projekte vorstellt, stelle ich mir momentan folgendes Bild vor. Es soll ein Blog/News-Portal, (hier vielleicht eine Blog-Sammlung hinzu fügen) und eine Ausbildungs-Plattform geben. Dort gibt es verschiedene Bereiche mit Education, Zertifikaten und Ressourcen geben. Im Bereich Education, eigens dran geflanscht, habe ich mir so vortgestellt das man mehrere Bereiche hat. Zum Beispiel für Anfänger, wo man ein Pascal-Tutorial und Lazarus-Tutorial findet.

Pascal-Tutorial beherbergt die Grundlangen der Sprache, ähnlich wie das delphi-treff.de-Object-Pascal-Tutorial. Beim Lazarus-Tutorial geht es mehr um Lazarus selbst. Aufbau, wo was ist, Funktionen wie Debuggen usw.

Bei Fortgeschrittenen findet man dann weitere Themen wie Datenbanken, Grafik, OOP, Netzwerk-Programmierung usw.

Erstmal so als Visuale Vorstellung. Was haltet ihr von sowas?

Benutzeravatar
m.fuchs
Lazarusforum e. V.
Beiträge: 2861
Registriert: Fr 22. Sep 2006, 19:32
OS, Lazarus, FPC: Winux (Lazarus 2.0.10, FPC 3.2.0)
CPU-Target: x86, x64, arm
Wohnort: Berlin
Kontaktdaten:

Re: Verbesserung Dokumentation/Wiki (WAS: Make...)

Beitrag von m.fuchs »

hum4n0id3 hat geschrieben: Mi 1. Dez 2021, 21:32 Erstmal so als Visuale Vorstellung. Was haltet ihr von sowas?
Jein. Der Open Education - Bereich soll tatsächlich auf die schulische Bildung ausgelegt sein. Materialien und Hilfen für die Lehrer die ihren Unterricht gestalten wollen.
Hintergrund ist die Hoffnung durch eine Unterstützung der Lehrer Lazarus stärker in den schulischen Bereich zu bringen.

Dein Tutorial-Vorschlag passt aber auch gut in das Weiterbildungsportal hinein. Als eigener Bereich.
0118999881999119725-3

Software, Bibliotheken, Vorträge und mehr: https://www.ypa-software.de

hum4n0id3
Beiträge: 352
Registriert: So 5. Mai 2019, 15:23

Re: Verbesserung Dokumentation/Wiki (WAS: Make...)

Beitrag von hum4n0id3 »

m.fuchs hat geschrieben: Mi 1. Dez 2021, 21:41 Jein. Der Open Education - Bereich soll tatsächlich auf die schulische Bildung ausgelegt sein. Materialien und Hilfen für die Lehrer die ihren Unterricht gestalten wollen.
Hintergrund ist die Hoffnung durch eine Unterstützung der Lehrer Lazarus stärker in den schulischen Bereich zu bringen.
Hier könnte stärker der Padagogische Aspekt hervorgehoben werden, wie: "Pascal wurde von Niklaus Wirth an der ETH Zürich als Lehrsprache eingeführt, um die strukturierte Programmierung zu lehren.", (geklaut aus der Wikipedia), oder sowas.

hum4n0id3
Beiträge: 352
Registriert: So 5. Mai 2019, 15:23

Re: Verbesserung Dokumentation/Wiki (WAS: Make...)

Beitrag von hum4n0id3 »

m.fuchs hat geschrieben: Mi 1. Dez 2021, 21:41 Dein Tutorial-Vorschlag passt aber auch gut in das Weiterbildungsportal hinein. Als eigener Bereich.
Und ich denke das der Aufwand hier machbar wäre, zumindest der Bereich für Anfänger. Vorlagen, wie man sowas machen kann gibt es im Netz und als Lehrbuch mehr als genug.

Benutzeravatar
af0815
Lazarusforum e. V.
Beiträge: 7023
Registriert: So 7. Jan 2007, 10:20
OS, Lazarus, FPC: FPC fixes Lazarus fixes per fpcupdeluxe (win,linux,raspi)
CPU-Target: 32Bit (64Bit)
Wohnort: Burgenland
Kontaktdaten:

Re: Verbesserung Dokumentation/Wiki (WAS: Make...)

Beitrag von af0815 »

Eine Info zum Wiki Downloader und Konverter.

Dank juha, mattias und wp_xyz (und vielen anderen) funktionieren die Teile aus dem Ordner Lazarus/components/wiki. Denn dort verstecken sich die Programme wikiget, wikiconvert.

Hier stehen ein paar Infos sogar in der Wiki https://wiki.lazarus.freepascal.org/wikiget/de und hier ist einer der Fälle, wo die deutsche Seite ausführlicher ist als die englische.
Blöd kann man ruhig sein, nur zu Helfen muss man sich wissen (oder nachsehen in LazInfos/LazSnippets).

Antworten